資料請求
無料留学相談
入学お申し込み
トップ
フィリピン留学とは
学校一覧
留学体験談
留学までの流れ
出発準備
よくある質問
会社案内
無料資料請求
無料留学相談
入学お申込み
トップ
フィリピン留学とは
留学体験談
留学までの流れ
出発準備
よくある質問
会社案内
無料資料請求
無料留学相談
入学お申込み
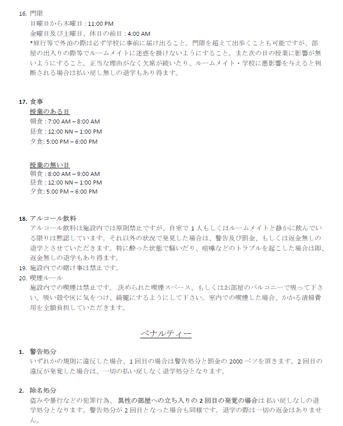
Genius English SCHOOL POLICY 学校規則
※学校の情報・規則などは変更される場合がありますので、あらかじめご了承下さい。