トップページ資料請求無料留学相談入学お申し込み会社案内
 
フィリピン留学-トップ フィリピン留学とは フィリピン留学-学校案内 フィリピン留学-入学手続き フィリピン留学-持ち物準備 フィリピン留学-基本情報 フィリピン留学-留学Q&A
 

 

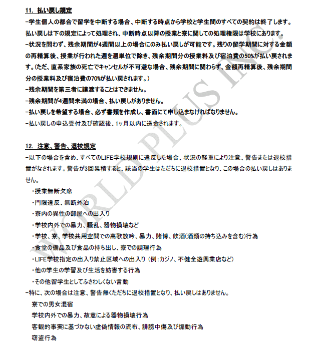
学校規則
学校規則
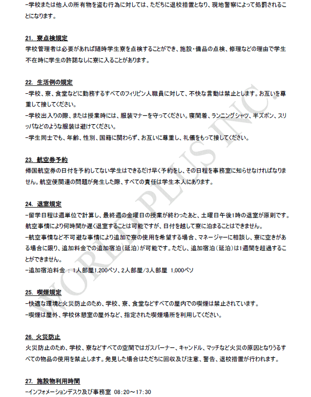
学校規則
学校規則
学校規則
学校規則
学校規則
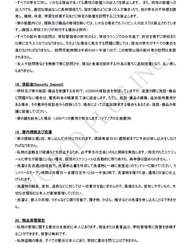
学校規則
※学校の情報・規則などは変更される場合がありますので、あらかじめご了承下さい。

 

 
   
 
| 株式会社ワールドプラス | フィリピン留学 | フィリピン・セブ島留学 | 海外ボランティア | お申込み規定 | プライバシーポリシー | サイトのご利用にあたって | 資料請求 | サイトマップ |

Copyright ©2006 WORLD PLUS INC.All Rights Reserved.